
Двигатель типа «253FMM» (запчасти) устанавливается на мотоциклы типа «KORSAR YM250-A2 (YK250-B). Конструктивно «253FMM» это четырехтактный двухцилиндровый двигатель типа «OHC» (расшифровывается как overhead-camshaft, в переводе с английского — “верхнее расположение распредвала”) с одним распредвалом.
Расшифровка аббревиатуры «253FMM»:
2 — двухцилиндровый
53 — внутренний диаметр цилиндра в миллиметрах
F — двигатель имеет воздушное охлаждение
M — мотоциклетный
M — объём двигателя до 250 кубических сантиметров


















Номер Наименование
E01-01 Крышка головки цилиндров
E01-02 Боковая накладка крышки головки цилиндров
E01-03 Прокладка крышки головки цилиндров
E01-04 Уплотнительное кольцо
E01-05 Винт М6х40
E01-06 Винт М6х37
E02-I-01 Направляющая впускного клапана
E02-I-02 Направляющая выпускного клапана
E02-I-03 Головка цилинров в сборе
E02-I-04 Прокладка головки цилиндров
E02-I-05 Патрубок впускной в сборе
E02-I-06 Патрубок впускной в сборе 2
E02-I-07 Хомут патрубка
E02-I-08 Свеча зажигания
E02-I-09 Болт М6х65
E02-I-10 Шпилька М8х45
E02-I-11 Болт М6х145
E02-I-12 Гайка М6
E02-I-13 Уплотнительное кольцо патрубка впускного
E02-I-14 Уплотнительное кольцо направляющей
E02-I-15 Винт М4х30
E02-I-16 Болт М6х65
E02-I-17 Болт М6х65
E02-II-01 Головка цилинров в сборе
E02-II-02 Патрубок впускной в сборе 2
E02-II-03 Патрубок впускной в сборе
E02-II-04 Прокладка обратного клапана вентиляционной трубки
E02-II-05 Вентиляционная трубка обратного клапана в сборе
E02-II-06 Патрубок вакуумный
E02-II-07 Воздушный патрубок
E02-II-08 Левый выпускной патрубок клапана аэрации вторичного воздуха
E02-II-09 Правый выпускной патрубок клапана аэрации вторичного воздуха
E02-II-10 Впускной патрубок клапана аэрации вторичного воздуха
E02-II-11 Воздушный клапан вакуумноого патрубка III
E02-II-12 Аэрационный вакуумный патрубок
E02-II-13 Клапан вторичного воздуха для аэрации
E02-II-14 Соединительный патрубок с картером 1
E02-II-15 Соединительный патрубок с картером 2
E02-II-16 Сепаратор воздух/топливо
E02-II-17 Хомут впускного патрубка
E03-01 Колпачок маслосъёмный
E03-02 Постель коромысла клапанов
E03-03 Втулка распредвала
E03-04 Распредвал
E03-05 Коромысло клапана
E03-06 Ось коромысла клапана
E03-07 Пружина коромысла клапана
E03-08 Впускной клапан
E03-09 Выпускной клапан
E03-10 Наружная пружина клапана
E03-11 Внутренняя пружина клапана
E03-12 Верхняя тарелка пружины клапана
E03-13 Внутренняя тарелка пружины клапана
E03-14 Сухарь клапана
E03-15 Винт регулировочный клапана
E03-16 Гайка винта регулировочного, клапана
E03-17 Шайба распредвала
E03-18 Шайба
E03-19 Направляющая втулка 10х28,7
E03-20 Гайка М8
E03-21 Направляющая втулка
E03-22 Пружинное стопорное кольцо
E03-23 Коромысло клапана в сборе
E04-01 Натяжитель цепи ГРМ
E04-02 Звезда распредвала
E04-03 Цепь ГРМ
E04-04 Направляющая цепи ГРМ
E04-05 Палец 6
E04-06 Болт М7х12
E04-07 Шайба 6
E04-08 Регулировочный винт натяжителя цепи ГРМ
E05-01 Блок цилиндров в сборе
E05-02 Прокладка блока цилиндров
E05-03 Гайка М6
E05-04 Направляющая головки цилиндров
E05-05 Направляющая блока цилиндров
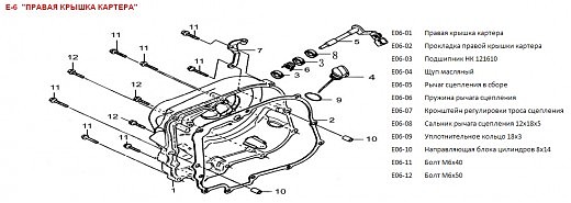
E06-01 Правая крышка картера
E06-02 Прокладка правой крышки картера
E06-03 Подшипник НК 121610
E06-04 Щуп масляный
E06-05 Рычаг сцепления в сборе
E06-06 Пружина рычага сцепления
E06-07 Кронштейн регулировки троса сцепления
E06-08 Сальник рычага сцепления 12х18х5
E06-09 Уплотнительное кольцо 18х3
E06-10 Направляющая блока цилиндров 8х14
E06-11 Болт М6х40
E06-12 Болт М6х50
E07-01 Комплект дисков сцепления в сборе
E07-02 Подшипник
E07-03 Корзина сцепления
E07-04 Шайба 20х36х2,5
E07-05 Дисковая обойма сцепления
E07-06 Пружина
E07-07 Втулка
E07-08 Ведущий диск
E07-09 Ведомый диск
E07-10 Диск нажимной в сборе
E07-11 Пластина сцепления
E07-12 Пружина сцепления
E07-13 Болт М6х22
E07-14 Шайба 16
E07-15 Контргайка сцепления
E07-16 Толкатель сцепления
E07-17 Шайба сцепления В20
E07-18 Кольцо
E07-19 Сцепление в сборе
E08-01 Муфта обгонная в сборе
E08-02 Цепь стартера
E08-03 Звезда стартера
E08-04 Корпус обгонной муфты в сборе
E08-05 Пружина обгонной муфты
E08-06 Втулка пружины обгонной муфты
E08-07 Крышка обгонной муфты
E08-08 Проводка датчика передачи
E08-09 Датчик нейтральной передачи в сборе
E08-10 Прижимная пластина датчика передачи
E08-11 Направляющая крышки обгонной муфты 6х13,5
E08-12 Ролик 10,2х9,5
E08-13 Сальник 22х31х5
E08-14 Болт М6х12
E08-15 Винт М6х16
E09-01 Левая крышка картера
E09-02 Пластина
E09-03 Прокладка пластины
E09-04 Прокладка левой крышки картера
E09-05 Пластина-фиксатор звезды
E09-06 Смотровая заглушка М14х1,5
E09-07 Заглушка М30х1,5
E09-08 Уплотнительное кольцо 27х2,5
E09-09 Уплотнительное кольцо 13,5х2,5
E09-10 Болт М6х8
E09-11 Направляющая 8х16
E09-12 Болт М6х20
E09-13 Болт М6х65
E09-14 Болт М6х50
E10-01 Проводка статора магнето
E10-02 Фиксирующая пластина
E10-03 Ротор магнето
E10-04 Статор магнето
E10-05 Винт М6х20
E10-06 Прижимная пластина
E10-07 Болт М5х10
E10-08 Болт М10х32,5
E10-09 Винт М5х28
E11-01 Задняя крышка левая
E11-02 Пластина
E11-03 Прижим пластины
E11-04 Болт М6х10
E11-05 Болт М6х60
E11-06 Болт М6х50
E12-01 Стартер в сборе
E12-02 Звезда стартера
E12-03 Проводка стартера
E12-04 Уплотнительное кольцо
E12-05 Болт М6х50
E12-06 Болт М6х50
E13-01 Масляный насос в сборе
E13-02 Уплотнительное кольцо 6х3
E13-03 Винт М6х32
E14-01 Картер правый
E14-02 Прокладка картера
E14-03 Картер левый
E14-04 Патрубок вентиляции картера
E14-05 Болт цилиндра А
E14-06 Сливная пробка
E14-07 Шайба сливной пробки
E14-08 Подшипник 15х23х17
E14-09 Направляющая 12х19
E14-10 Хомут патрубка вентиляции картера В12
E14-11 Болт М6х40
E14-12 Болт М6х65
E14-13 Болт М6х40
E14-14 Выпускной патрубок картера
E15-01 Набор поршневых колец
E15-02 Коленвал и шатуны
E15-03 Поршень
E15-04 Палец поршневой
E15-05 Стопорное кольцо поршневого пальца
E15-06 Пластина
E15-07 Ведущая шестерня масляного насоса
E15-08 Патрубок масляный, коленвала
E15-09 Пружина патрубка масляного, коленвала
E15-10 Ведущая шестерня
E15-11 Шпилька М7х34
E15-12 Контргайка ведущей шестерни
E15-13 Шайба
E15-14 Штифт 4х4
E15-15 Подшипник 6305
E15-16 Сальник 35х52х7
E15-17 Уплотнитльное кольцо 6х3
E15-18 Болт М6х28
E15-19 Болт М6х32
E15-20 Винт М6х16
E15-21 Гайка М6
E15-22 Штифт 2х13,8
E16-01 Вторичный вал в сборе
E16-02 Первичный вал в сборе
E16-03 Первичный вал голый
E16-04 Вторичный вал голый
E16-05 Шестерня первой передачи вторичного вала
E16-06 Втулка шестерни первой передачи вторичного вала
E16-07 Шестерня второй передачи первичного вала
E16-08 Шестерня второй передачи вторичного вала
E16-09 Шестерня третьей передачи первичного вала
E16-10 Шестерня третьей передачи вторичного вала
E16-11 Шестерня четвертой передачи первичного вала
E16-12 Шестерня четвертой передачи вторичного вала
E16-13 Шестерня пятой передачи первичного вала
E16-14 Шестерня пятой передачи вторичного вала
E16-15 Ведущая звезда
E16-16 Пластина-фиксатор ведущей звезды
E16-17 Шайба вторичного вала
E16-18 Втулка
E16-19 Шайба первичного вала
E16-20 Фигурная шайба первичного вала
E16-21 Стопорное кольцо 20
E16-22 Подшипник 6202
E16-23 Сальник 22х34х7
E16-24 Болт М6х10
E16-25 Подшипник 6304
E16-26 Подшипник 6304
E17-01 Рычаг переключения передач в сборе
E17-02 Вилка
E17-03 Вилка 2
E17-04 Вилка 3
E17-05 Вал вилок
E17-06 Копирный вал
E17-07 Штифт датчика передач
E17-08 Рычаг-фиксатор датчика передач
E17-09 пластина датчика передач
E17-10 Пружина
E17-11 Вал рычага переключения передач в сборе
E17-12 Пружина переключателя
E17-13 Возвратная пружина вала рычага переключения передач
E17-14 Винт возвратной пружины
E17-15 Лапка переключения передач в сборе
E17-16 Штифт рычага-фикасатора датчика передач М6х12
E17-17 Шайба рычага-фикасатора датчика передач 6
E17-18 Сальник 12х24х10
E17-19 Болт М6х22